设为首页
|
加入收藏
站内搜索:
首页
走进龙二高
学校简介
学校章程
龙二高文化
校园风光
新闻中心
校园动态
通知公告
教育教学
教学动态
师资队伍
品牌特色专业
德育天地
日常管理
心理健康
国旗下讲话
总结评比
特色发展
美术
体育
德育
校务公开
招生宣传
语言文字
招聘信息
招标信息
校园文化
体育艺术节专题
校工会
校团委
学生会
学生社团
教职工文体协会
党建之窗
活动报导
每周会议
学术讲座
信息服务
信息公开
联系方式
校园动态
通知公告
通知公告
当前位置:
首页
->
新闻中心
->
通知公告
->
正文
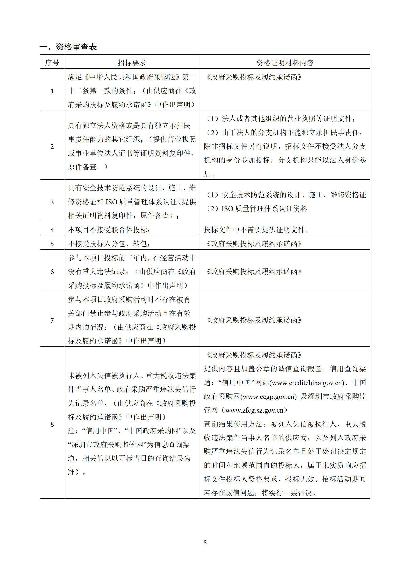
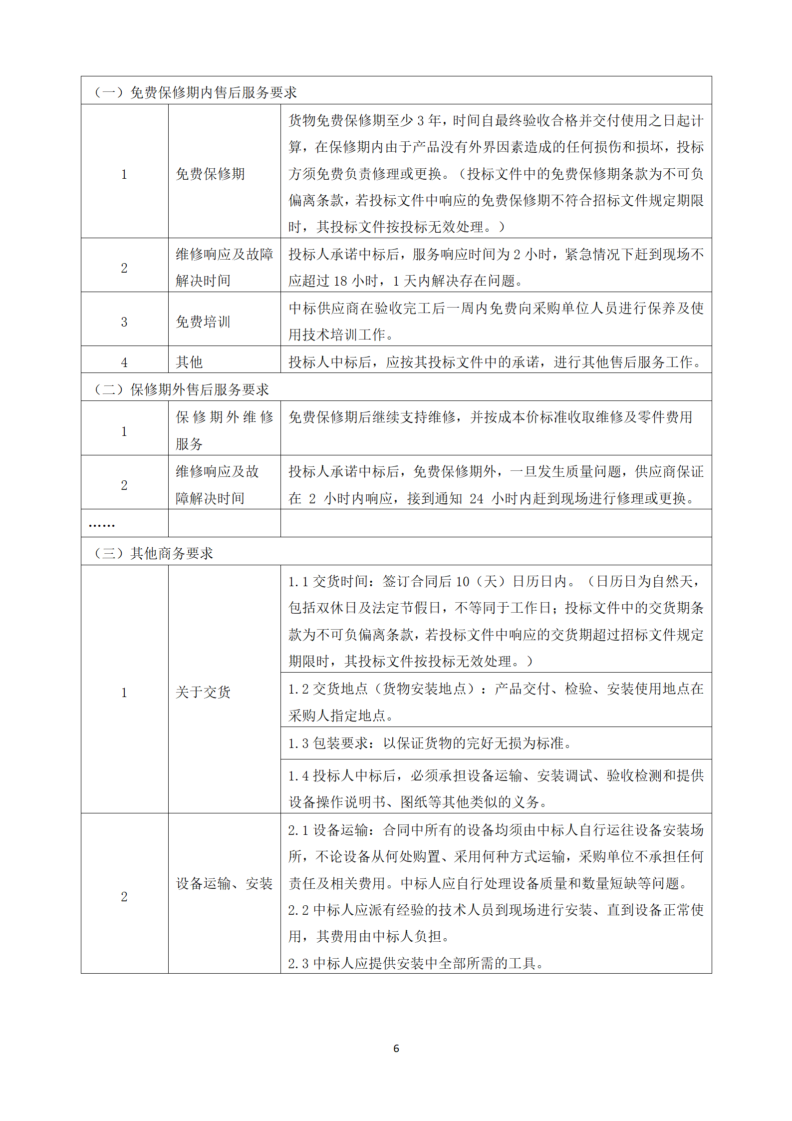
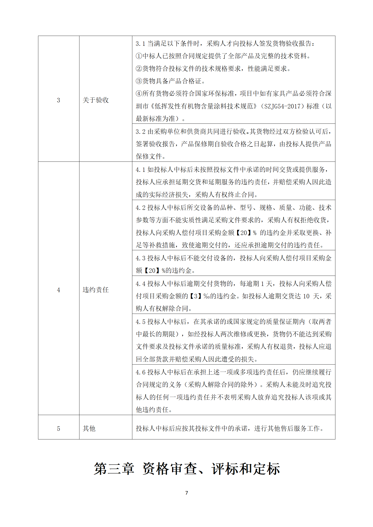
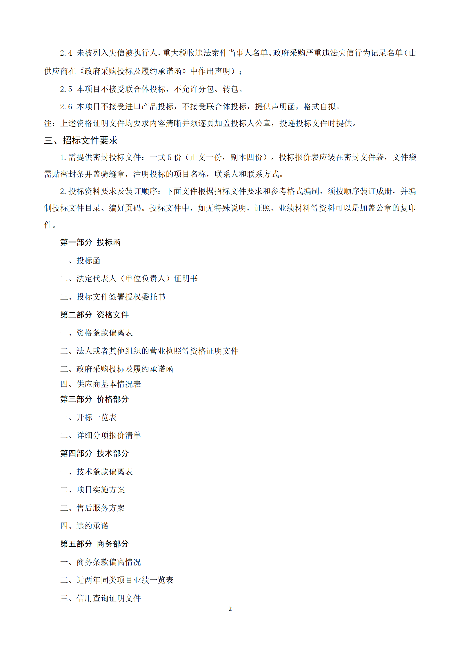
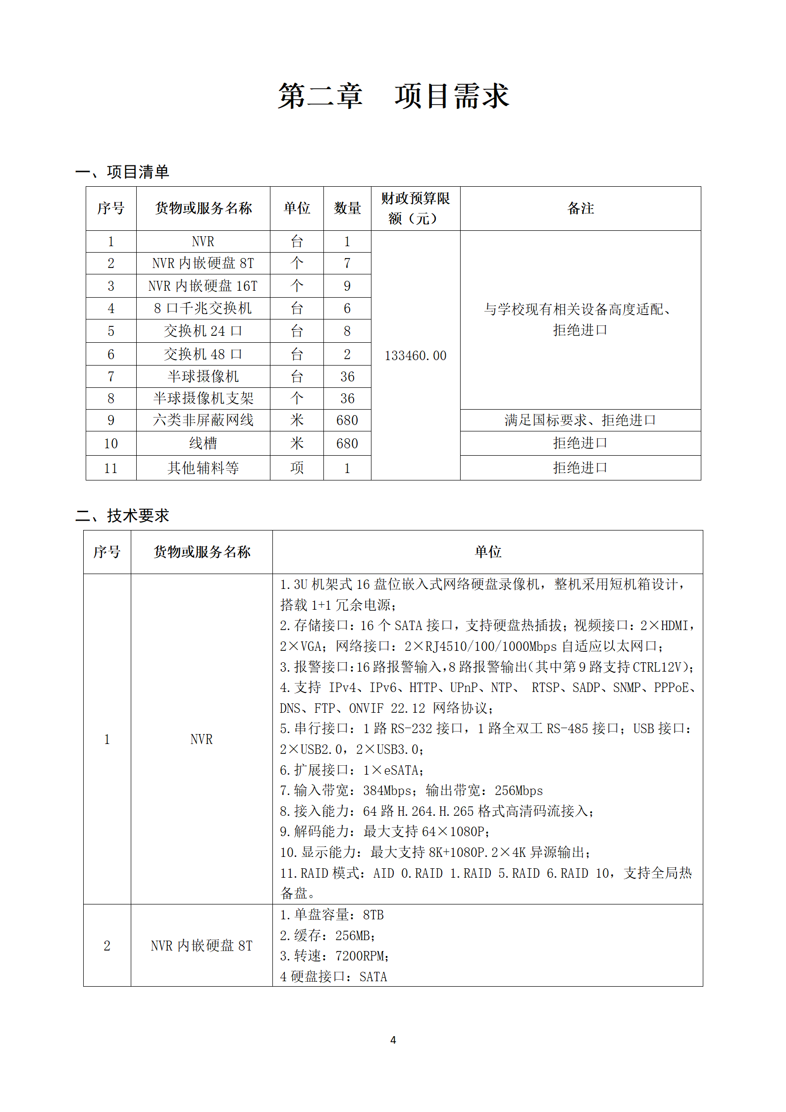
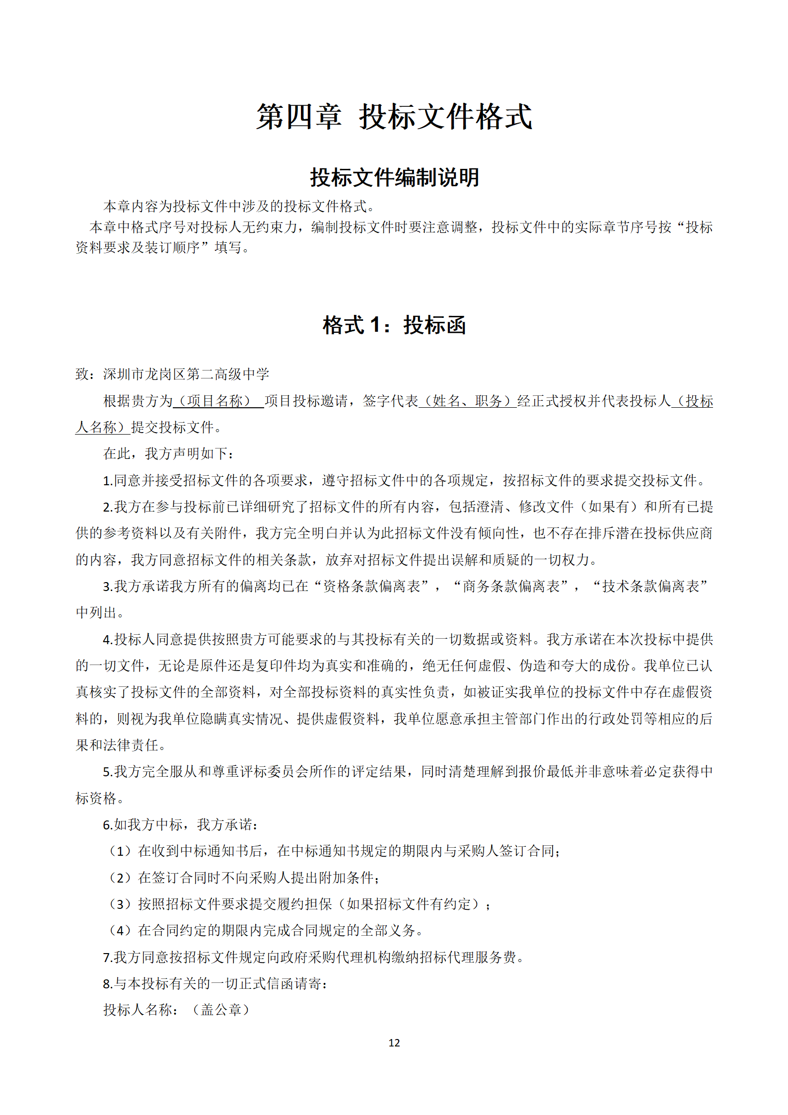
龙岗区第二高级中学校园网络安全监控设备采购项目招标文件
时间:2026年04月23日 15:35 来源: 作者: 阅读:次
附件【
龙岗区第二高级中学校园网络安全监控设备采购项目招标文件2026.4.23.pdf
】已下载
次
上一条:
关于《龙岗区第二高级中学校园网络安全监控设备采购项目招标文件》的补充通知
下一条:
龙岗区第二高级中学工会文体系列活动纪念品采购项目校内招标结果公示