设为首页
|
加入收藏
站内搜索:
首页
走进龙二高
学校简介
学校章程
龙二高文化
校园风光
新闻中心
校园动态
通知公告
教育教学
教学动态
师资队伍
品牌特色专业
德育天地
日常管理
心理健康
国旗下讲话
总结评比
特色发展
美术
体育
德育
校务公开
招生宣传
语言文字
招聘信息
招标信息
校园文化
体育艺术节专题
校工会
校团委
学生会
学生社团
教职工文体协会
党建之窗
活动报导
每周会议
学术讲座
信息服务
信息公开
联系方式
招生宣传
语言文字
招聘信息
招标信息
招标信息
当前位置:
首页
->
校务公开
->
招标信息
->
正文
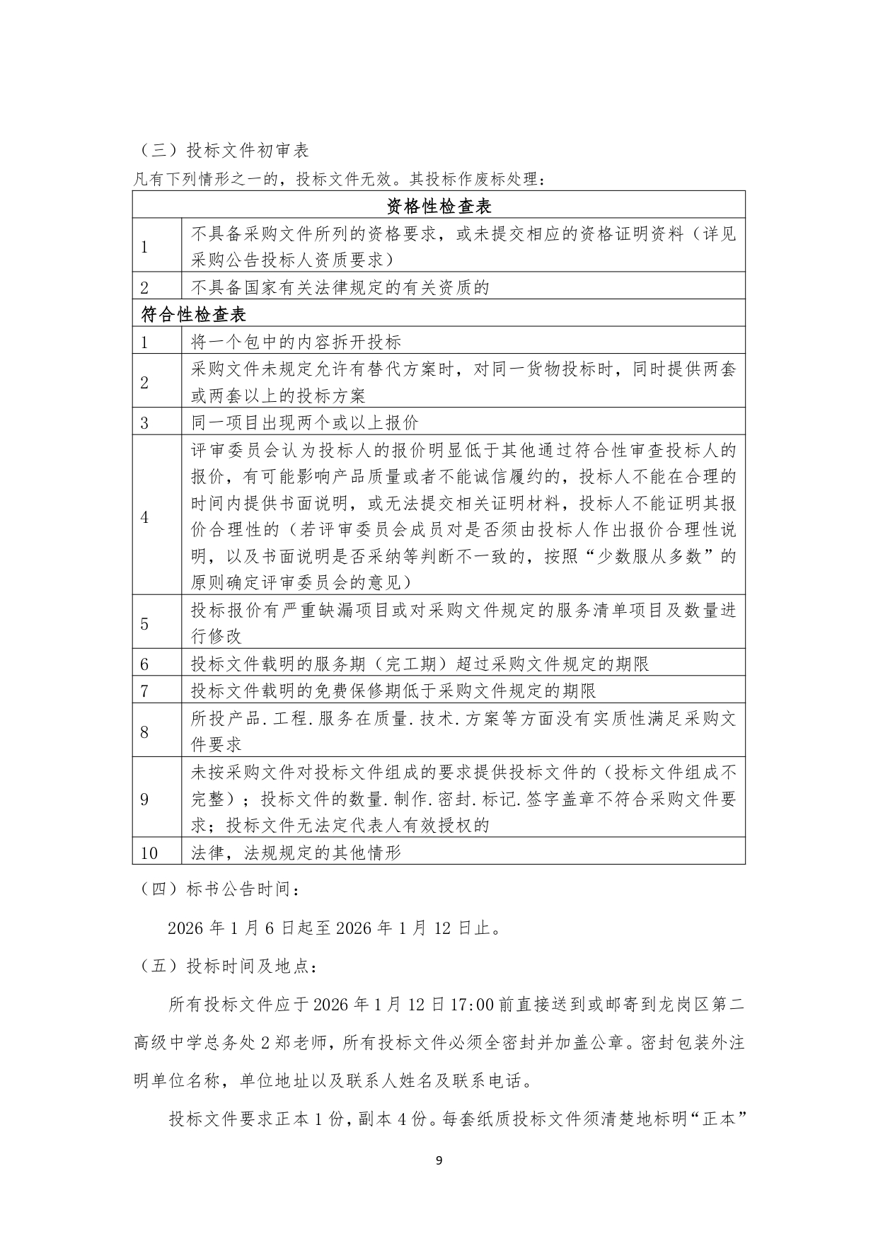
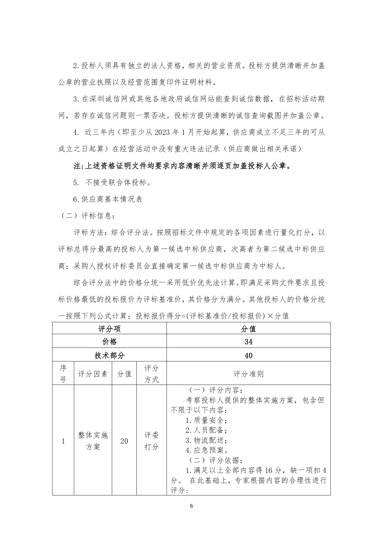
深圳市龙岗区第二高级中学 2026 年元旦春节教工及退休教师福利慰问品采购招标公告
时间:2026年01月06日 15:01 来源: 作者: 阅读:次
附件【
龙岗区第二高级中学2026工会元旦春节教工及退休教师慰问品招标文件.pdf
】已下载
次
上一条:
深圳市龙岗区第二高级中学 2026 年元旦春节教工及退休教师福利慰问品采购项目校内招标结果公示
下一条:
龙岗区第二高级中学学生宿舍洗衣服务项目校内招标结果公示